近日,我院朱文龙教授团队在国际著名期刊《Expert Systems With Applications》(中科院一区TOP,IF =7.5)上发表了关于社会网络影响力最大化问题的重要研究成果,题为“BiGDN: An end-to-end influence maximization framework based on deep reinforcement learning and graph neural networks”。该研究提出了一种基于深度强化学习和图神经网络的端到端框架BiGDN,旨在高效地解决社会网络中的影响力最大化问题。朱文龙教授为第一及通讯作者,团队成员张开景、仲佳慧、侯成乐、季杰等共同参与了该研究。
朱文龙教授团队关于社会网络影响力最大化的研究成果

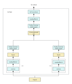
朱文龙教授团队提出了一种名为BiGDN的端到端影响力最大化框架,结合了深度强化学习和图神经网络技术,旨在解决社会网络中的影响力最大化问题。该框架通过双向邻域聚合策略和多头注意力机制,能够有效捕捉节点的结构特征和影响力特征,从而在复杂网络中实现高效的影响力传播。实验结果表明,BiGDN在多个真实世界数据集上不仅达到了与传统经典算法IMM相当的效果,还在效率上显著优于IMM,尤其是在大规模网络数据集上表现出色。


朱文龙教授团队的研究成果不仅展示了BiGDN在影响力最大化问题上的强大性能,还通过知识蒸馏技术进一步简化了模型,提出了BiGDNs,使其在保持高效传播能力的同时,显著提升了计算效率。这一成果为处理大规模社会网络中的影响力传播问题提供了新的解决方案,具有广泛的应用前景。


朱文龙教授简介
朱文龙,男,1985年5月生,工学博士,教授,硕士研究生导师,博士毕业于哈尔滨工程大学计算机科学与技术专业。现为中国计算机学会会员,黑龙江省计算机学会青年委员会、人工智能学会青年委员会委员。研究领域主要集中在社会网络与智能计算,研究方向包括网络传播动力学分析、影响力分析、情感分析以及基于深度学习的智能复杂网络分析算法等。主持并完成黑龙江省教育厅青年创新人才培养项目、黑龙江省教育厅基本科研业务专项青年项目、黑龙江省教育厅基本科研业务专项面上项目、齐齐哈尔市科学技术计划项目、教育部产学合作协同育人项目、黑龙江省高等教育教学改革项目等教科研项目13项,在国内外知名学术期刊及会议上发表论文20余篇,其中SCI收录8篇,授权发明专利3项,实用新型专利2项,主编教材1部,参编教材2部。他还担任多个国际知名期刊和会议的审稿人,包括IEEE Transactions on Computational Social Systems、Cluster Computing-The Journal of Networks Software Tools and Applications、Journal of Big Data等。
Expert Systems With Applications是国际知名的计算机科学与人工智能领域顶级期刊,Google Scholar人工智能类期刊H指数排名第五,被多国高校及研究机构列为高水平成果认定期刊,专注于报道智能系统、机器学习、数据挖掘、优化算法及其在工程、商业、医疗等领域的创新应用研究。该期刊以其严谨的学术标准、高效的同行评审机制以及高质量的内容产出而享誉全球,是人工智能与系统工程领域的重要学术交流平台。此次我院首次在该期刊上发表高水平学术论文,标志着我院在智能系统与应用研究领域取得了重要突破。这一成果不仅为我院计算机科学等相关学科的ESI全球排名提升提供了有力支撑,同时也为我院学科建设、科研创新以及高层次人才培养注入了新的动力,进一步提升了学院的学术影响力与国际竞争力。
近年来,我院始终将教师科研发展作为核心任务之一,通过优化科研资源配置、加强团队建设,助力教师在科研领域取得突破。我们积极搭建跨学科合作平台,鼓励青年教师参与高水平科研项目,提升其科研能力与学术影响力。同时,学院注重科研成果的转化与应用,推动产学研深度融合,为教师提供更多实践机会和资源支持。展望未来,我院将继续深化科研体制机制改革,强化基础研究与前沿探索,进一步提升原始创新能力,为教师科研发展提供更广阔的空间,共同为学院高质量发展注入新动能。