按照《齐齐哈尔大学十佳学术活动评选办法(试行)》的有关规定,经各相关单位申报、资格审查、专家评审等环节,学校从近两年(2012年—2013年)在我校举办的学术讲座或学术会议中,按文科类、理工类分别评选出五项优秀学术活动,进行表彰奖励。
6月13日下午,“齐齐哈尔大学十佳学术活动表彰大会”在西区主楼7楼学术报告厅举行,副校长邓启刚出席会议并讲话。校党委宣传统战部部长、社科处处长王晓梅主持会议。科技处、社科处,各学院党委书记、院长、主管科研工作副院长、负责科研工作人员参加会议。


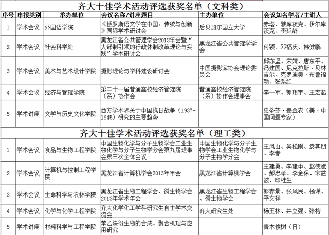
会上,科技处副处长伊全胜宣读了“齐齐哈尔大学十佳学术活动获奖名单”。外国语学院组织的“《俄罗斯语文学在中国:传统与创新》国际学术研讨会”等五项学术会议荣获文科类奖项。食品与生物工程学院组织的“中国生物化学与分子生物学会工业生物化学与分子生物学分会第九届理事会第三次全体会议”等五项学术会议荣获理工类奖项。学校为十佳学术活动获奖单位分别奖励5000元。

副校长邓启刚为获奖单位代表颁奖

副校长邓启刚在会议上讲话。他指出,学术活动由于其所承载的学术、思想交流和文化传播的功能,在高等教育发展和高校办学中发挥着独特的作用。学校举办“齐齐哈尔大学十佳学术活动”表彰会议,目的是为了表彰先进,提高学术活动质量和水平,浓郁校园学术环境和氛围,提升学校人才培养、科学研究、社会服务和文化传承创新能力,推动学校高水平大学建设。他代表学校向获得表彰奖励的单位表示热烈的祝贺!希望各单位、各部门再接再厉,不断开拓创新,争取获得更多的成果,获得更大的成绩。
他强调,在看到我校学术活动开展取得成绩的同时,更要正视我校学术活动开展上存在的差距和不足。为此,要充分认识开展学术活动在高等教育中的重要意义;正确认识和分析我校学术活动开展的现状;要大力实施“请进来、走出去”战略,大力提升学术活动的水平和质量,大力营造积极向上、锐意进取、勇于创新的学术活动氛围,不断把我校学术活动推向一个新的阶段和水平,为学校高水平大学建设做出新贡献。
大学是学术活动开展的主要场所,也是重要阵地。从大学诞生的那天起,学术活动就与其天然的联系在一起,并逐渐成为大学人才培养、科学研究、社会服务和文化传承创新的重要手段,已经成为现代大学发展中不可或缺的一部分。近年来,我校高度重视学术活动的开展,积极出台相关政策,大力营造学术活动的环境和氛围。学校相关职能部门和各学院扎实有效地组织开展了各类学术活动,举办学术讲座、学术论坛,在数量和水平上都有大幅度的提高。这些学术活动,促进了我校相关学科领域的创新研究、前沿突破、产业发展,进一步加强了相关领域人才培养,对拓宽广大师生视野、提高学校学术知名度,提升学校办学水平起到了积极的作用。